Blog Post
从"看过"到"看懂":用AI超级增压费曼学习法,真正吸收视频知识
目录
- 引言:你是否也陷入了"学习的幻觉"?
- 深度剖析——费曼学习法的四大支柱
- 现代学习的瓶颈——为什么费曼学习法在视频上"水土不服"?
- BibiGPT——你的AI驱动的费曼学习引擎
- 从学习者到知识管理大师
- 结论
引言:你是否正处于「能力幻觉」之中?
看完教学视频感觉"懂了",一操作就懵?你可能陷入了"能力幻觉"——被动学习的陷阱。
诺贝尔奖得主理查德·费曼一语道破:"如果你不能用简单的话把它解释清楚,那就说明你还没有真正理解它。"
真正的学习,在于主动的输出与简化。
本文将教你如何运用费曼学习法高效学习视频,并借助 AI 工具 BibiGPT,将知识内化效率提升10倍。
看视频为何总“懂了就忘”?
观看视频时,精心编排的画面和声音,让我们轻松进入信息的“舒适区”。但这是一种被动接收,容易产生“我懂了”的能力幻觉。一旦需要实际应用,大脑却一片空白。

费曼学习法:化被动为主动的四步法
费曼学习法的核心,就是通过主动输出来检测和巩固学习效果。它只有简单的四步:
- 学习 (Learn):选定一个你想深入理解的概念。
- 解释 (Teach):把它教给一个完全不懂的人,只用最简单的大白话。
- 纠错 (Identify Gaps):在解释时卡住的地方,就是你的知识盲区。返回去,重新学会它。
- 简化 (Simplify):不断简化和提炼你的解释,直到它变得像常识一样清晰、直观。
视频学习的天然瓶颈
理论很完美,但将费曼学习法应用到视频上,却存在一个天然的障碍:解释。
你无法去“教”那些还散落在视频时间线里、未经整理的知识点。手动将视频内容转化为结构化的解释初稿,是一个极其繁琐的过程:
- 你得反复暂停、回放、打字记录。
- 还要将零散的口语,整理成有逻辑的书面文字。
这种高昂的“启动成本”,在学习的一开始就劝退了大部分人。
本质上,视频将知识“锁”在了线性的时间流里。 我们需要一把钥匙,先将知识解锁和结构化,然后才能开始真正的费曼式学习。
BibiGPT——你的AI驱动的费曼学习引擎
这把钥匙,就是BibiGPT。它不是要取代你的思考,而是要帮你扫清所有应用费曼学习法的障碍,让你能将100%的精力投入到真正的"理解"和"简化"中。
让我们看看BibiGPT是如何将费曼学习法的四个步骤超级增压的:
步骤一 & 二:选择与学习 + 尝试向"外行"解释 (BibiGPT帮你完成初稿)
当你把任何一个视频链接(支持 YouTube、B站、抖音、Twitter 等)或本地音视频文件交给 BibiGPT 后,它会在几分钟内帮你完成最耗时的工作:
-
一键总结摘要: BibiGPT 会立刻生成一份结构化的摘要、要点、思考和知识标签。这就像一位超级学霸帮你预习后,直接给你的"解释初稿"。你不再需要从零开始,而是基于一个高质量的起点进行修改和简化。

-
文章视图: BibiGPT还能将视频的口语化内容,自动改写成一篇逻辑通顺、可读性强的文章。这为你向"外行"解释提供了完美的素材。

步骤三:识别知识盲区并回溯 (BibiGPT帮你精准定位问题)
当你看着BibiGPT生成的摘要,发现某个概念不理解时,费曼学习法的第三步开始了。而BibiGPT让这个过程变得前所未有的高效:
-
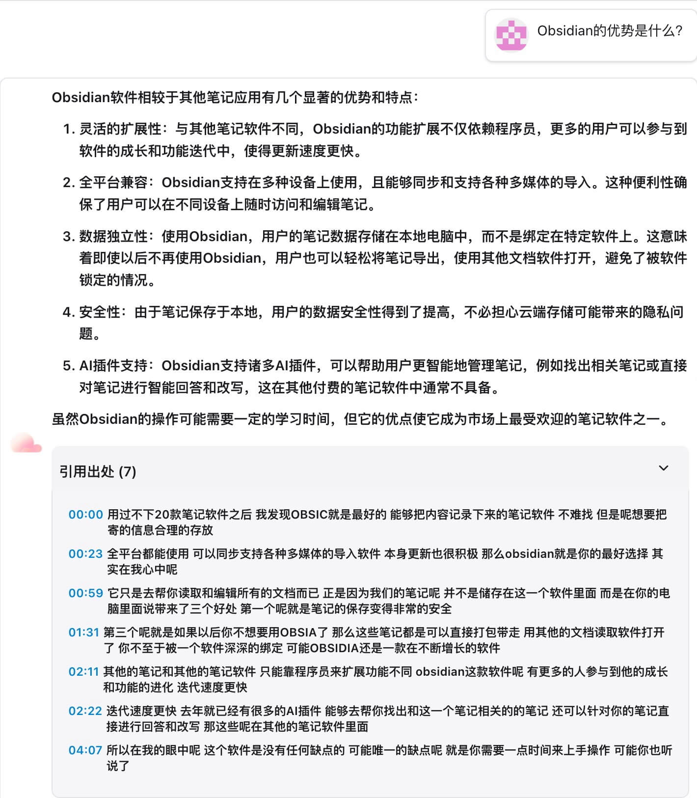
AI对话: 直接在聊天框里提问!比如"摘要里提到的'Obsidian'是什么?它和Word有什么区别?"BibiGPT会基于视频内容给你精准的回答。这就像你身边坐着一位永不疲倦的导师,随时解答你的疑惑。

-
时间轴字幕 & 章节跳转: BibiGPT的字幕列表和章节总结都带有可点击的时间戳。当你对某个点有疑问,只需轻轻一点,视频就会立刻跳转到相应位置,让你能即刻"回溯"到原始信息源,进行深度复习。

步骤四:回顾与简化 (BibiGPT帮你构建知识模型)
当你通过提问和回溯填补了所有知识盲区后,就到了最后一步:创造属于你自己的简化模型。
- 思维导图: BibiGPT可以一键生成视频内容的思维导图(支持Markmap和XMind格式)。这是一种强大的视觉化工具,能帮你理清所有概念之间的逻辑关系,让你的知识结构一目了然。

- 可编辑的笔记区: 在BibiGPT的总结区域,你可以自由地编辑、删减、重组成AI生成的文本,用你自己的话,写下最终的、最简化的解释。

从学习者到知识管理大师
当你掌握了用BibiGPT进行费曼学习的基础流程后,你可能会想:如何将这些吸收的知识,系统性地沉淀下来,构建成我的"第二大脑"?
这正是BibiGPT高级功能的用武之地。如果你是一位严肃的知识管理爱好者,我们的专业版将是你的终极武器:

- 一键导出到你的知识库: BibiGPT支持将所有总结、笔记和字幕一键保存到 Notion, Obsidian, Readwise, Logseq, Roam Research 等主流笔记软件中。这意味着你学习的每一个视频,都能无缝地流入你的个人知识管理系统,真正实现知识的复利。
- 自定义提示词(Prompt): 你可以创建自己的总结模板,比如"用苏格拉底的方式提问"、"生成一份会议纪要"、"提取视频中的金句",让AI按照你的特定需求来处理视频,实现真正个性化的学习工作流。
- 更多高级功能: 比如"一图胜千言"能将视频内容生成一张信息图,而"动态网站"和"交互游戏"则提供了更丰富的分享和互动方式。

学习的终点不是记住,而是能够连接和创造。 BibiGPT的专业版功能,正是为了帮你打通从"输入"到"沉淀"再到"输出"的完整链路。
结论
学习,从来不是一件轻松的事。但借助强大的方法论(如费曼学习法)和高效的AI工具(如BibiGPT),我们可以将学习过程中最大的障碍——那些高摩擦、低价值的重复性工作——自动化,从而将我们宝贵的精力,聚焦在思考、理解和创造上。
别再让你的学习停留在"看过"的层面。从今天起,用BibiGPT武装你的费曼学习法,把每一个视频,都变成你知识大厦中一块坚固的砖石。
如果你想进一步将视频知识转化为长期记忆,推荐结合我们的BibiGPT + Anki AI音视频学习记忆工作流,通过科学的间隔重复方法,让知识真正"刻"进你的大脑。
立即体验BibiGPT,让AI助力你的高效学习之旅:https://bibigpt.co
无论是学生、职场人士还是终身学习者,BibiGPT都能帮助你从"看过"跃升到"看懂",真正掌握视频中的知识精华。开始你的智能学习之旅吧!